Subversion in Action

It's time to move from the abstract to the concrete. In this section, we'll show real examples of Subversion being used.

Subversion Repository URLs

Throughout this book, Subversion uses URLs to identify versioned files and directories in Subversion repositories. For the most part, these URLs use the standard syntax, allowing for server names and port numbers to be specified as part of the URL:

$ svn checkout http://svn.example.com:9834/repos
…

But there are some nuances in Subversion's handling of URLs that are notable. For example, URLs containing the file:// access method (used for local repositories) must, in accordance with convention, have either a server name of localhost or no server name at all:

$ svn checkout file:///var/svn/repos
…
$ svn checkout file://localhost/var/svn/repos
…

Also, users of the file:// scheme on Windows platforms will need to use an unofficially “standard” syntax for accessing repositories that are on the same machine, but on a different drive than the client's current working drive. Either of the two following URL path syntaxes will work, where X is the drive on which the repository resides:

C:\> svn checkout file:///X:/var/svn/repos
…
C:\> svn checkout "file:///X|/var/svn/repos"
…

In the second syntax, you need to quote the URL so that the vertical bar character is not interpreted as a pipe. Also, note that a URL uses forward slashes even though the native (non-URL) form of a path on Windows uses backslashes.

Note

You cannot use Subversion's file:// URLs in a regular web browser the way typical file:// URLs can. When you attempt to view a file:// URL in a regular web browser, it reads and displays the contents of the file at that location by examining the filesystem directly. However, Subversion's resources exist in a virtual filesystem (see the section called “Repository Layer”), and your browser will not understand how to interact with that filesystem.

Finally, it should be noted that the Subversion client will automatically encode URLs as necessary, just like a web browser does. For example, if a URL contains a space or upper-ASCII character as in the following:

$ svn checkout "http://host/path with space/project/españa"

then Subversion will escape the unsafe characters and behave as though you had typed:

$ svn checkout http://host/path%20with%20space/project/espa%C3%B1a

If the URL contains spaces, be sure to place it within quotation marks so that your shell treats the whole thing as a single argument to the svn program.

Working Copies

You've already read about working copies; now we'll demonstrate how the Subversion client creates and uses them.

A Subversion working copy is an ordinary directory tree on your local system, containing a collection of files. You can edit these files however you wish, and if they're source code files, you can compile your program from them in the usual way. Your working copy is your own private work area: Subversion will never incorporate other people's changes, nor make your own changes available to others, until you explicitly tell it to do so. You can even have multiple working copies of the same project.

After you've made some changes to the files in your working copy and verified that they work properly, Subversion provides you with commands to “publish” your changes to the other people working with you on your project (by writing to the repository). If other people publish their own changes, Subversion provides you with commands to merge those changes into your working copy (by reading from the repository).

A working copy also contains some extra files, created and maintained by Subversion, to help it carry out these commands. In particular, each directory in your working copy contains a subdirectory named .svn, also known as the working copy's administrative directory. The files in each administrative directory help Subversion recognize which files contain unpublished changes, and which files are out of date with respect to others' work.

A typical Subversion repository often holds the files (or source code) for several projects; usually, each project is a subdirectory in the repository's filesystem tree. In this arrangement, a user's working copy will usually correspond to a particular subtree of the repository.

For example, suppose you have a repository that contains two software projects, paint and calc. Each project lives in its own top-level subdirectory, as shown in Figure 1.6, “The repository's filesystem”.

Figure 1.6. The repository's filesystem

The repository's filesystem

To get a working copy, you must check out some subtree of the repository. (The term check out may sound like it has something to do with locking or reserving resources, but it doesn't; it simply creates a private copy of the project for you.) For example, if you check out /calc, you will get a working copy like this:

$ svn checkout http://svn.example.com/repos/calc
A    calc/Makefile
A    calc/integer.c
A    calc/button.c
Checked out revision 56.

$ ls -A calc
Makefile  button.c integer.c .svn/

The list of letter As in the left margin indicates that Subversion is adding a number of items to your working copy. You now have a personal copy of the repository's /calc directory, with one additional entry—.svn—which holds the extra information needed by Subversion, as mentioned earlier.

Suppose you make changes to button.c. Since the .svn directory remembers the file's original modification date and contents, Subversion can tell that you've changed the file. However, Subversion does not make your changes public until you explicitly tell it to. The act of publishing your changes is more commonly known as committing (or checking in) changes to the repository.

To publish your changes to others, you can use Subversion's svn commit command:

$ svn commit button.c -m "Fixed a typo in button.c."
Sending        button.c
Transmitting file data .
Committed revision 57.

Now your changes to button.c have been committed to the repository, with a note describing your change (namely, that you fixed a typo). If another user checks out a working copy of /calc, she will see your changes in the latest version of the file.

Suppose you have a collaborator, Sally, who checked out a working copy of /calc at the same time you did. When you commit your change to button.c, Sally's working copy is left unchanged; Subversion modifies working copies only at the user's request.

To bring her project up to date, Sally can ask Subversion to update her working copy, by using the svn update command. This will incorporate your changes into her working copy, as well as any others that have been committed since she checked it out.

$ pwd
/home/sally/calc

$ ls -A
Makefile button.c integer.c .svn/

$ svn update
U    button.c
Updated to revision 57.

The output from the svn update command indicates that Subversion updated the contents of button.c. Note that Sally didn't need to specify which files to update; Subversion uses the information in the .svn directory as well as further information in the repository, to decide which files need to be brought up to date.

Revisions

An svn commit operation publishes changes to any number of files and directories as a single atomic transaction. In your working copy, you can change files' contents; create, delete, rename, and copy files and directories; and then commit a complete set of changes as an atomic transaction.

By atomic transaction, we mean simply this: either all of the changes happen in the repository, or none of them happens. Subversion tries to retain this atomicity in the face of program crashes, system crashes, network problems, and other users' actions.

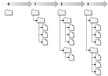
Each time the repository accepts a commit, this creates a new state of the filesystem tree, called a revision. Each revision is assigned a unique natural number, one greater than the number of the previous revision. The initial revision of a freshly created repository is numbered 0 and consists of nothing but an empty root directory.

Figure 1.7, “The repository” illustrates a nice way to visualize the repository. Imagine an array of revision numbers, starting at 0, stretching from left to right. Each revision number has a filesystem tree hanging below it, and each tree is a “snapshot” of the way the repository looked after a commit.

Figure 1.7. The repository

The repository

It's important to note that working copies do not always correspond to any single revision in the repository; they may contain files from several different revisions. For example, suppose you check out a working copy from a repository whose most recent revision is 4:

calc/Makefile:4
     integer.c:4
     button.c:4

At the moment, this working directory corresponds exactly to revision 4 in the repository. However, suppose you make a change to button.c, and commit that change. Assuming no other commits have taken place, your commit will create revision 5 of the repository, and your working copy will now look like this:

calc/Makefile:4
     integer.c:4
     button.c:5

Suppose that, at this point, Sally commits a change to integer.c, creating revision 6. If you use svn update to bring your working copy up to date, it will look like this:

calc/Makefile:6
     integer.c:6
     button.c:6

Sally's change to integer.c will appear in your working copy, and your change will still be present in button.c. In this example, the text of Makefile is identical in revisions 4, 5, and 6, but Subversion will mark your working copy of Makefile with revision 6 to indicate that it is still current. So, after you do a clean update at the top of your working copy, it will generally correspond to exactly one revision in the repository.

How Working Copies Track the Repository

For each file in a working directory, Subversion records two essential pieces of information in the .svn/ administrative area:

  • What revision your working file is based on (this is called the file's working revision)

  • A timestamp recording of when the local copy was last updated by the repository

Given this information, by talking to the repository, Subversion can tell which of the following four states a working file is in:

Unchanged, and current

The file is unchanged in the working directory, and no changes to that file have been committed to the repository since its working revision. An svn commit of the file will do nothing, and an svn update of the file will do nothing.

Locally changed, and current

The file has been changed in the working directory, and no changes to that file have been committed to the repository since you last updated. There are local changes that have not been committed to the repository; thus an svn commit of the file will succeed in publishing your changes, and an svn update of the file will do nothing.

Unchanged, and out of date

The file has not been changed in the working directory, but it has been changed in the repository. The file should eventually be updated in order to make it current with the latest public revision. An svn commit of the file will do nothing, and an svn update of the file will fold the latest changes into your working copy.

Locally changed, and out of date

The file has been changed both in the working directory and in the repository. An svn commit of the file will fail with an “out-of-date” error. The file should be updated first; an svn update command will attempt to merge the public changes with the local changes. If Subversion can't complete the merge in a plausible way automatically, it leaves it to the user to resolve the conflict.

This may sound like a lot to keep track of, but the svn status command will show you the state of any item in your working copy. For more information on that command, see the section called “See an overview of your changes”.

Mixed Revision Working Copies

As a general principle, Subversion tries to be as flexible as possible. One special kind of flexibility is the ability to have a working copy containing files and directories with a mix of different working revision numbers. Unfortunately, this flexibility tends to confuse a number of new users. If the earlier example showing mixed revisions perplexed you, here's a primer on why the feature exists and how to make use of it.

Updates and commits are separate

One of the fundamental rules of Subversion is that a “push” action does not cause a “pull,” nor vice versa. Just because you're ready to submit new changes to the repository doesn't mean you're ready to receive changes from other people. And if you have new changes still in progress, svn update should gracefully merge repository changes into your own, rather than forcing you to publish them.

The main side effect of this rule is that it means a working copy has to do extra bookkeeping to track mixed revisions as well as be tolerant of the mixture. It's made more complicated by the fact that directories themselves are versioned.

For example, suppose you have a working copy entirely at revision 10. You edit the file foo.html and then perform an svn commit, which creates revision 15 in the repository. After the commit succeeds, many new users would expect the working copy to be entirely at revision 15, but that's not the case! Any number of changes might have happened in the repository between revisions 10 and 15. The client knows nothing of those changes in the repository, since you haven't yet run svn update, and svn commit doesn't pull down new changes. If, on the other hand, svn commit were to automatically download the newest changes, it would be possible to set the entire working copy to revision 15—but then we'd be breaking the fundamental rule of “push” and “pull” remaining separate actions. Therefore, the only safe thing the Subversion client can do is mark the one file—foo.html—as being at revision 15. The rest of the working copy remains at revision 10. Only by running svn update can the latest changes be downloaded and the whole working copy be marked as revision 15.

Mixed revisions are normal

The fact is, every time you run svn commit your working copy ends up with some mixture of revisions. The things you just committed are marked as having larger working revisions than everything else. After several commits (with no updates in between), your working copy will contain a whole mixture of revisions. Even if you're the only person using the repository, you will still see this phenomenon. To examine your mixture of working revisions, use the svn status command with the --verbose option (see the section called “See an overview of your changes” for more information).

Often, new users are completely unaware that their working copy contains mixed revisions. This can be confusing, because many client commands are sensitive to the working revision of the item they're examining. For example, the svn log command is used to display the history of changes to a file or directory (see the section called “Generating a List of Historical Changes”). When the user invokes this command on a working copy object, he expects to see the entire history of the object. But if the object's working revision is quite old (often because svn update hasn't been run in a long time), the history of the older version of the object is shown.

Mixed revisions are useful

If your project is sufficiently complex, you'll discover that it's sometimes nice to forcibly backdate (or update to a revision older than the one you already have) portions of your working copy to an earlier revision; you'll learn how to do that in Chapter 2, Basic Usage. Perhaps you'd like to test an earlier version of a submodule contained in a subdirectory, or perhaps you'd like to figure out when a bug first came into existence in a specific file. This is the “time machine” aspect of a version control system—the feature that allows you to move any portion of your working copy forward and backward in history.

Mixed revisions have limitations

However you make use of mixed revisions in your working copy, there are limitations to this flexibility.

First, you cannot commit the deletion of a file or directory that isn't fully up to date. If a newer version of the item exists in the repository, your attempt to delete will be rejected to prevent you from accidentally destroying changes you've not yet seen.

Second, you cannot commit a metadata change to a directory unless it's fully up to date. You'll learn about attaching “properties” to items in Chapter 3, Advanced Topics. A directory's working revision defines a specific set of entries and properties, and thus committing a property change to an out-of-date directory may destroy properties you've not yet seen.